星期二, 08 12月 2020 16:38

IN612L支持2.4G及蓝牙5.0全协议的soc芯片替换NRF52832/NRF52840

IN612L是美国公司INPLAY的SOC产品系列之一,具有多模协同2.4G无线协议栈,支持2.4G私有协议栈以及蓝牙5.0全协议栈的SOC芯片。如2mbps高数据速率模式,125kbps/500kbps编码物理速率支持,以及扩展的广告功能。用户定义的SDR协议栈(2.4G协议栈)及其内置的Bluetooth 5协议栈可以同时运行,因此可以很好地解决和优化许多复杂的网络应用。

IN612L是美国公司INPLAY的SOC产品系列之一,具有多模协同2.4G无线协议栈,支持2.4G私有协议栈以及蓝牙5.0全协议栈的SOC芯片。如2mbps高数据速率模式,125kbps/500kbps编码物理速率支持,以及扩展的广告功能。用户定义的SDR协议栈(2.4G协议栈)及其内置的Bluetooth 5协议栈可以同时运行,因此可以很好地解决和优化许多复杂的网络应用。

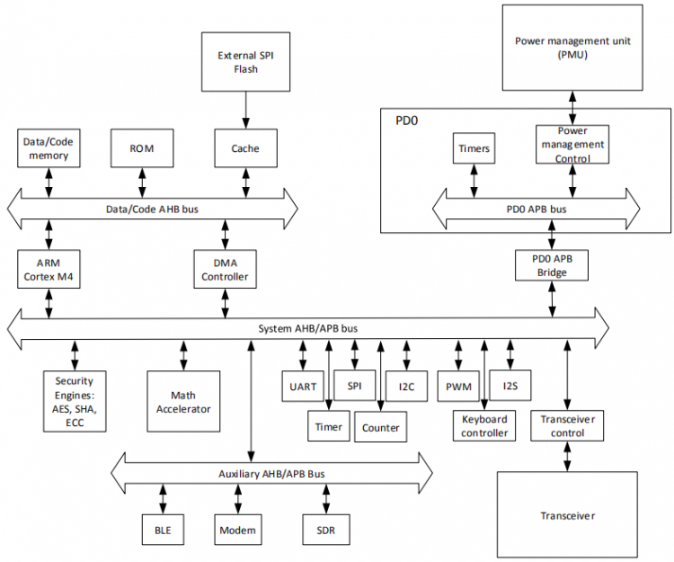
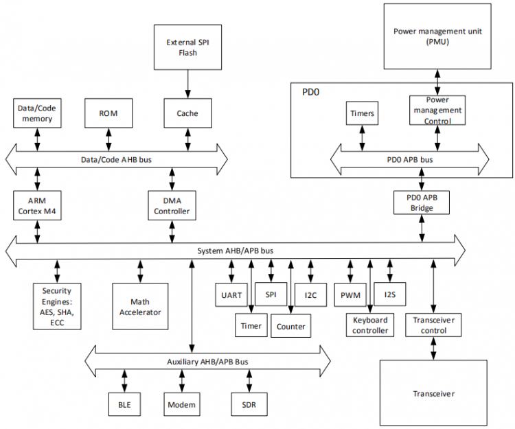
   该芯片内置32bit ARM Cortex-M4F CPU 支持浮点运算,内部包含256Krom,512K Flash以及64KB SRAM,SRAM可以用作复杂算法和应用的用户数据空间。芯片内部增加数字加速引擎,加密模块,语言处理模块,数字加速引擎最多能处理16*16矩阵运算,支持矩阵加、减、乘、除等多种运算。加密模块可以为客户提供更好的加密算法,支持AES128、AES256、SHA-1,SHA-2和ECC加密功能,以及内部有唯一ID号,语言处理模块支持1:4语言压缩跟解压,支持PDM及I2S输出。

蓝牙5.0(1对4) IN610 对标型号NRF52832

蓝牙5.0(1对25) IN610L 多点连接+远距离,对标型号NRF52840

蓝牙5.0+2.4G IN612L 兼容IN610L,可以连300个点,对标型号NRF52840

主要应用于室内定位,AR游戏机和体感游戏,降低延迟点和更多连接点,体验感更佳。


IN612主要特性

BT5.0

完全兼容蓝牙5.0规范;

最高支持2Mbps的通信速率;

支持远程传输(152kbps/500kbps);

支持扩展广播模式

SDR(软件定义无线协议,即2.4G私有协议)

灵活的接受/传输控制;

用于低功耗设计的事件触发模式;

正在的双向传输;

目前唯一与蓝牙5协议同时进行;

处理器和内存

ARM M4F处理器高达64MHZ 256K ROM;

64KB SRAM;

1Kb efuse内存(制造商ID,安全密钥存储);

512KB FLASH(需要叠加,支持XIP模式);

支持空中升级(OTA);

RF性能:

接受灵敏度 -104.5dBm@ 125kbps;

接收灵敏度 -97.5dbm@ 1Mbps;

最大输出功率:3dBm;

超低功耗

TX:0dBm 发射电流6.5mA;

RX: 7mA;

深度睡眠电流500nA(RTC开启)

其它特殊功能模块

数字加速引擎;

音频引擎

安全引擎

外设接口

最多支持31 GPIO端口

I2C接口:2个主/从时钟高达400KHz;

主SIP接口:1个 最高时钟16MHz;

从SIP接口:1个 最高时钟4MHz;

可配置2个UART接口 最高时钟2MHZ;

5个专用PWM

1个I2S主和1个I2S从,支持双向传输;

2个PDM单声道,1立体声时钟范围160KHz-5MHz

ISO7816

键盘扫描仪-最多支持14个通道;

3轴QDEC;

11位ADC,最多支持10个通道;

4个计数器/定时器

封装 QFN48  6*6mm

工作温度:-40~85度

对比NORDIC的NRF52832和NRF52840主要优势

1、拥有2.4G私有协议,延迟更低

2、.INPLAY芯片连接点可以达到1对25个以上蓝牙外围从设备,NORDIC只有1对4-6个

3、IN612L的蓝牙5.0和SDR私有协议兼容

4、用户应用程序64K RAM,还剩有40KRAM用于用户连接

5、每个芯片有独立的ID

6、底层协议可供用户修改

查看 7443
麻喆

专栏编辑

 

瑞驰车友会微信公众号

qrcode for gh 673928177533 258